Observatoire de Paris-PSL CNRS vopdc cdpp Sorbonne Université cnes Université de Paris LESIA

The NenuFAR Radio Frequency Interference Environment. Supplementary Material

Friday 7 February 2025, by Corentin Louis

This collection contains figures and movies showing the distribution of RFI as observed by the NenuFAR (New extension in Nançay upgrading the Low-Frequency Array (LOFAR)) radiotelescope. This collection supplements: Louis, Zarka et al. (in prep.) The NenuFAR Radio Frequency Interference Environment. To be submitted to Astronomy & Astrophysics.

  • DOI: https://doi.org/10.25935/tba
  • Publisher: PADC
  • Citation: C. K. Louis, P. Zarka, A. Loh, J. N. Girard, E. Mauduit, J.-M. Griessmeier and C. Dumez-Viou et al. (2021). The NenuFAR Radio Frequency Interference Environment. Supplementary Material (Version 1.0) [Data set]. PADC/MASER. https://doi.org/10.25935/tba

Data products

Sky View movies of the RFI
The following plots shows 2D distribution of the RFI flagging for the four different level of flagging as a function of frequency for different parameters: Calendar Time, Local Time, Azimuth and Elevation.

Time

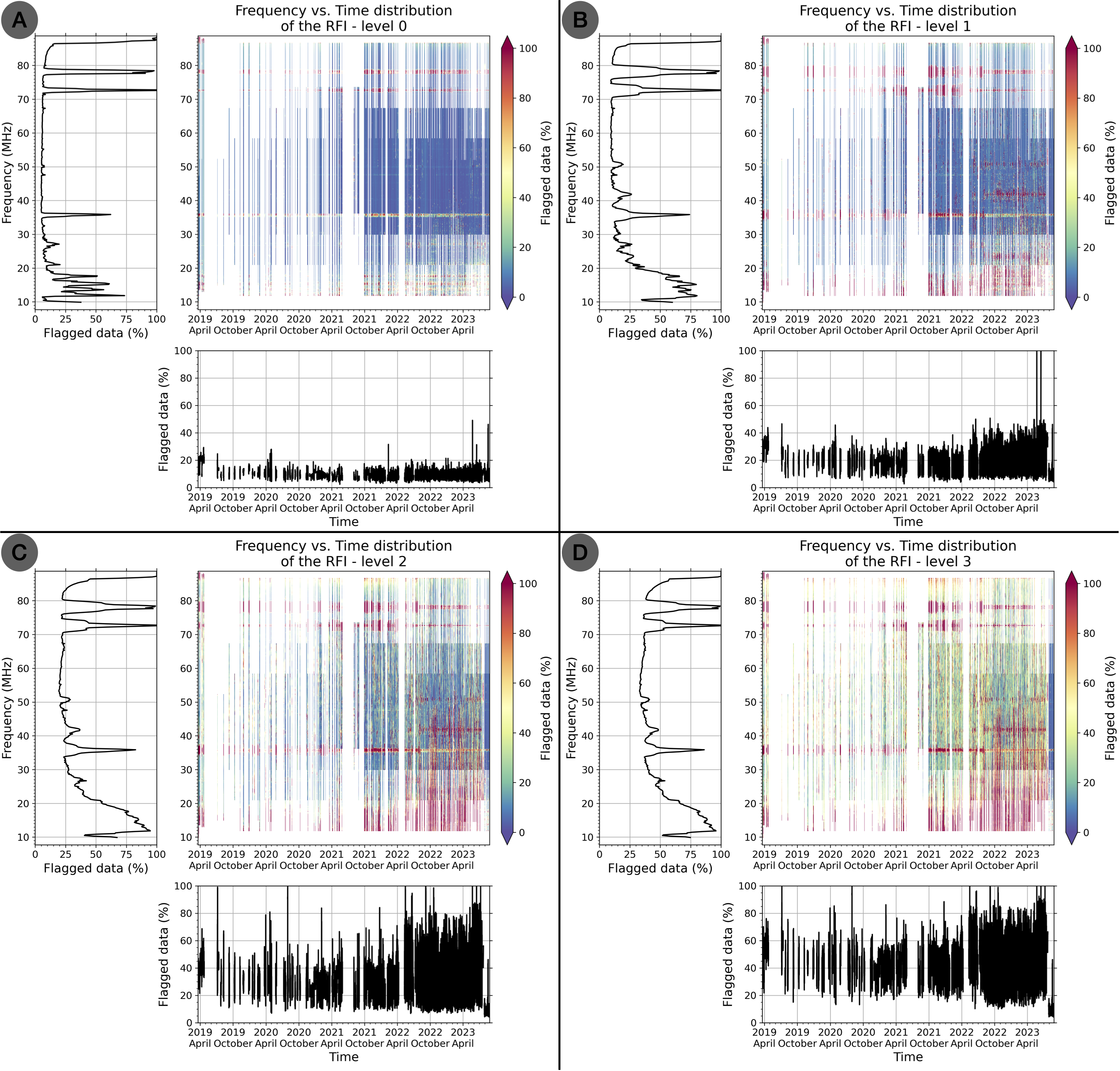
Frequency vs. Time Distribution of the RFI
Time vs. Frequency distributions of RFI for the four different level of RFI mitigation: (A) level 0, (B) level 1, (C) level 2 and (D) level 3. The color bar in these 2D distributions displays the percentage of “Flagged data” (0%: all good pixels; 100%: all bad pixels). On the left of each distribution is plotted the mean flagged data per frequency, while the mean flagged data over time is shown below each distribution.
Louis, Zarka et al. (2025)

Local Time

Frequency vs. Local Time Distribution of the RFI
2D frequency vs. Local Time distributions of RFI for the four different level of RFI mitigation: (A) level 0, (B) level 1, (C) level 2 and (D) level 3. The color bar in these 2D distributions displays the percentage of “flagged data” (100%: all bad pixels; 0%: all good pixels). On the left of each distribution is plotted the mean flagged data per frequency, while the mean flagged data per Local Time is shown below each distribution.
Louis, Zarka et al. (2025)

Azimuth

Frequency vs. Azimuth Distribution of the RFI
2D frequency vs. Azimuth distributions of RFI for the four different level of RFI mitigation: (A) level 0, (B) level 1, (C) level 2 and (D) level 3. The color bar in these 2D distributions displays the percentage of “flagged data” (100%: all bad pixels; 0%: all good pixels). On the left of each distribution is plotted the mean flagged data per frequency, while the mean flagged data per azimuth is shown below each distribution.
Louis, Zarka et al. (2025)

Elevation

Frequency vs. Elevation Distribution of the RFI
2D frequency vs. Elevation distributions of RFI for the four different level of RFI mitigation: (A) level 0, (B) level 1, (C) level 2 and (D) level 3. The color bar in these 2D distributions displays the percentage of “flagged data” (100%: all bad pixels; 0%: all good pixels). On the left of each distribution is plotted the mean flagged data per frequency, while the mean flagged data per elevation is shown below each distribution.
Louis, Zarka et al. (2025)

Sky View movies of the RFI
The following movies shows a sky view (orthview) of the RFI flagging for the four different level of flagging, as explained in Louis, Zarka et al. (in prep.).

RFI Level 0

RFI Level 1

RFI Level 2

RFI Level 3

Acknowledgements

This work was carried out with funding from the ERC as part of the European Union’s Horizon 2020 research and innovation programme (grant agreement no. 101020459 - Exoradio)

Contact

Any question or request should be addressed to corentin.louis@obspm.fr and philippe.zarka@obspm.fr

References